黄金城集团·[中国]官方网站
中文版
中文版
English
Español
Français
русский
Deutsch
Tiếng Việt
黄金城集团·[中国]官方网站的业务
|
通信储能
数据中心
电力储能
其他场景
黄金城集团·[中国]官方网站的公司
|
集团简介
企业文化
发展历程
黄金城集团·[中国]官方网站的创新
黄金城集团·[中国]官方网站的荣誉
黄金城集团·[中国]官方网站的品质
社会责任
环保信息
黄金城集团·[中国]官方网站的服务
|
合作客户
联系黄金城集团·[中国]官方网站
新闻中心
|
公司新闻
展会预告
宣传资料
在线招聘
|
热招职位
校园招聘
学习与培训
投资者关系
|
公告及通函
网上展厅
环保信息
当前位置:
首页
>
黄金城集团·[中国]官方网站的公司
>
环保信息
> 2024年度环境报告书
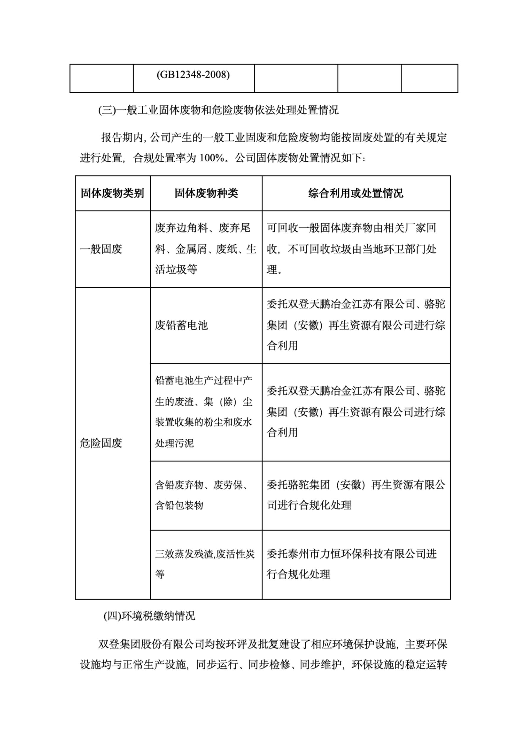
2024年度环境报告书
2025-06-24 15:10:25 来源: 黄金城集团
Copyright © 2017 黄金城集团股份有限公司 版权所有 客服热线 400-889-9886
扫描关注黄金城集团·[中国]官方网站
的中文微信
扫描关注黄金城集团·[中国]官方网站
的英文微信